近日,共青团内蒙古自治区委员会、内蒙古自治区教育厅、内蒙古自治区科学技术协会和内蒙古自治区学生联合会发布《关于第十二届“挑战杯”全区大学生课外学术科技作品竞赛表彰的决定》。best365在本次竞赛中荣获“优秀组织奖”,李延茂、乌依勒斯被评为“优秀工作者”,参赛学生作品荣获多个奖项。
自第十二届“挑战杯”全区大学生课外学术科技作品竞赛启动以来,校团委精心策划、周密部署,各二级学院积极响应、大力支持,初赛经过参赛作品展示、参赛选手现场答辩以及评委点评等环节,最终40项作品脱颖而出,代表学校参加区赛。经过区赛资格审查、网络评审、现场评审等多个环节,best365共有36件作品斩获佳绩,其中一等奖4项,二等奖6项,三等奖26项。
下一步,学校团委将继续组织参与“挑战杯”等相关赛事活动,鼓励学生踊跃投身创新驱动发展战略,坚定理想信念,勇于创新创造,在矢志奋斗中谱写新时代的青春之歌。



表彰决定

“优秀组织奖”获得者

“优秀工作者”名单

一等奖


二等奖



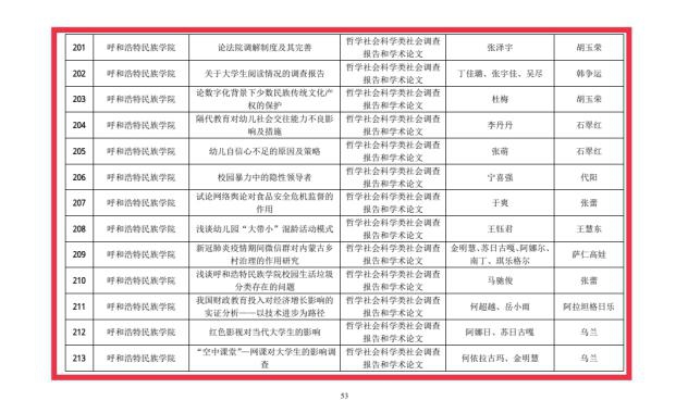
三等奖